BOOK 2, CHAPTER 1: Hydraulic Accumulators (part 3)
Pump supplementing circuit with full pressure when work is contacted
In some cases, a pump-supplementing accumulator circuit can speed up cylinder extension and/or retraction without having to go above working pressure. Normally in a pump-supplementing circuit, the relief valve is set as high as possible above the working pressure to store ample fluid. As the cycle progresses, oil from the accumulator and pump move the actuator quickly, but circuit pressure drops steadily. If pressure drops below the actuator’s need, the pump must refill the accumulator before the cycle finishes. To overcome this problem, a larger pump and/or more accumulators are necessary.
The next circuit shows an accumulator arrangement that provides high volume to move the cylinder rapidly with the relief valve set at working pressure. The accumulator and pump supply volume to fill the large bore cylinder as it extends. The cylinder then moves to working pressure while a check valve isolates the accumulator.
Like all accumulator circuits, there must be time for refilling between cycles, as shown in Figure 1-31. Pre-charge the accumulator to a pressure slightly higher than it takes to retract the cylinder. The cylinder will then retract when directional valve A and normally open, solenoid-operated relief valve H shift. (Also see Figure 1-34.) The large piston rod reduces the return volume, although retract pressure will be higher. When the cylinder fully retracts, pressure climbs and the accumulator starts to fill through check valve E and the bypass check valve around flow control C. Piston-type accumulators are best for this circuit because they can have a low pre-charge pressure and a high final pressure without internal damage. The accumulator can discharge a large volume of oil because the pressure in it is not important when the cylinder needs full tonnage.
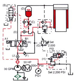
When pressure in the circuit reaches 2000 psi, pressure switch G de-energizes the solenoid on normally open, solenoid-operated relief valve H, unloading the pump to tank.
When directional valve A and normally open, solenoid-operated relief valve H shift, Figure 1-32, pump flow and accumulator flow provide a large volume of oil to quickly stroke the cylinder to the work. Because accumulators can discharge at a very high rate, use flow control C to set the desired advance speed. Pressure in the circuit will fall as the cylinder extends and will be well below working pressure before the cylinder meets the work.
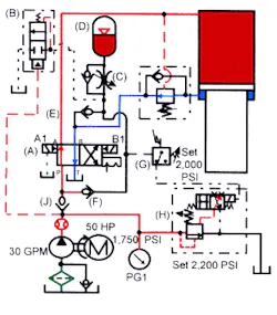
When directional valve A shifts to the retract position, Figure 1-34, pump flow goes to the cylinder rod end. The accumulator pre-charge is high enough to force all pump flow to the cylinder, causing it to quickly retract.
Figure 1-31 shows the cylinder reaching the top of the stroke. The accumulator now accepts all pump flow through check valve E until pressure switch G unloads the pump.
Two other pump-supplementing circuits with full pressure when work is contacted
Figures 1-35 and 1-36 depict two more ways to use an accumulator for volume and still have immediate high pressure for doing work. Either circuit works equally well with the two pump types shown.
These circuits would normally require a piston-type accumulator. Notice the pre-charge is less than one-third of maximum pressure. The large pressure difference would squeeze the bladder in a bladder-type accumulator so much that holes caused by chafing would allow the nitrogen gas to leak. The minimum pressure in the circuit could be even lower than shown here. If the actuators can move at 300 psi, then use 150 to 200 psi pre-charge.
The circuit in Figure 1-35 uses a pressure-compensated pump and a normally open, poppet-type, 2-way directional valve. All flow goes directly to the accumulator, filling it to maximum pressure with the pump operating. When the cylinders start to cycle, flow from the pump and accumulator move them rapidly. When the cylinders contact the work, pressure is well below the required amount. To get full force, energize solenoid C1. This stops pump flow to the accumulator and raises the cylinders to full pressure. De-energize solenoid C1 when the cylinders finish their work to allow the accumulator to refill.
Energizing solenoid C1 when the actuators are moving is possible with a correctly designed poppet valve. Notice the blocked position of the valve has a check valve symbol, meaning it only stops flow to the accumulator. This type of poppet valve provides accumulator volume to the actuators when pressure is low. However, maximum pressure is immediately available when the cylinders meet resistance. De-energize solenoid C1 at the end of the cycle to refill the accumulator. Some poppet-type directional valves have a very high pressure drop when flowing through the closed check valve. Use a brand designed for low pressure drop in this circuit.
The circuit in Figure 1-36 has a fixed-volume pump with a normally open,, solenoid-operated relief valve and pressure switch to unload the pump at maximum pressure. Minimum system pressure for this circuit is 1500 psi. Therefore, it is important to set the sequence valve in front of the accumulator to this pressure. Set the pressure switch to unload the pump at 1700 psi. Then set the normally open, solenoid-operated relief valve at approximately 1900 psi. Because no oil can go to the accumulator if the system pressure is below 1500 psi, the actuators will always have maximum force anytime they meet resistance. When the cylinders are moving to and from the work, pump and accumulator flow can combine to give rapid movement at reduced pressure. Flow from the accumulator can always go to the cylinders through the bypass check valve. Fluid only goes to the accumulator when pump flow is greater than the system requires. This circuit fills the accumulator anytime the cylinders stop or anytime required volume is less than pump output.
There will be some heating of the oil while the accumulator is filling until system pressure reaches 1500 psi or above. One advantage is that no control circuitry is necessary, even while the accumulator fills anytime actuator volume is less than pump flow.
Non-invasive way to check accumulator pre-charge
It is important to check accumulator pre-charge pressure at regular intervals. Check a new installation each shift for a few days to see if there is a gas-pressure loss. It the gas charge is holding, check pre-charge pressure weekly for the next month. If all is well at the end of a month, then monthly checks should be more than satisfactory.
The normal way to check pre-charge pressure is: (1). Shut down the system. (2). Attach a gauge and charging kit to the accumulator. (3). Open the gas valve and check the pressure reading.
However, this procedure is time consuming, allows some gas to discharge, and may damage the charging valve, which can result in a continuous leak. Outlined below is a simple, non-invasive way to check accumulator pre-charge pressure to see if gas is leaking.
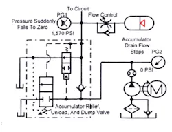
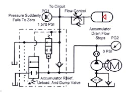
When all fluid is out of the accumulator, Figure 1-38, pressure at gauge PG1 will suddenly drop to zero. Carefully note gauge pressure when it suddenly drops. The pressure seen at the sudden drop is the present pre-charge pressure of the accumulator. This reading is only as accurate as the gauge and the person reading it. It is not a perfect reading, but will be close enough to see if a full-fledged check is needed.
If there is more than one accumulator on the machine, as in Figures 1-39 and 1-40, this test will show the lowest pre-charge pressure. When a low pre-charge pressure shows up, check each accumulator individually until finding those at a lower pressure than required.
Another way to check pre-charge pressure is to note the gauge’s pressure reading when turning on the pump. With an accumulator in the circuit, the first pressure reading should be pre-charge pressure. It is difficult to obtain an accurate reading this way with glycerin-filled or orifice-dampened gauges in the circuit. The gauge should also be at or close to the accumulator to keep line losses from adding to the reading.
Hydraulic type accumulator dump valves
When using an accumulator, there must be a way to discharge stored oil before safely working on the circuit. Even when using the accumulator for emergency power supply, install a manual drain valve for safe operation.
A manual drain valve with a gauge near it is the best way to ensure a safe operation. Mark the manual drain valve and place warning signs at all hydraulic component locations indicating there is an accumulator in the circuit and to open the manual drain before performing maintenance.
A common way to discharge stored energy is to use a normally open, solenoid-operated, 2-way directional valve teed into the pressure line with its outlet hooked to tank. Wire the solenoid on the 2-way valve to close when the pump is running. Any time the pump stops, the 2-way solenoid valve de-energizes and discharges stored oil to tank.
A solenoid-operated valve works well in most cases but can cause problems. First, if the valve fails to close or only partially closes, oil dumps across it, generating heat and making it operate sluggishly or not at all. Second, if the valve fails to open when the pump stops, the circuit is unsafe. This is a safety hazard for an inexperienced person who might not detect the problem. Third, additional wiring creates additional costs.
If the circuit
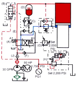
uses a fixed-volume pump as shown in Figures 1-41 through 1-44, use an accumulator relief/unload/dump valve for most applications. This valve has an integral adjustable 2-way unloading valve A to unload the pump when reaching set pressure. Also, there is a pilot valve to close shut-off B that stays closed while the pump is running and opens any time the pump stops. Isolation check valve (C) keeps accumulator oil from back flowing to the pump when it stops.
In Figure 1-41 the pump has just started, so pressure jumps to accumulator pre-charge pressure and all flow goes to the accumulator through check valve C. Pilot-operated 2-way shut-off B pilots closed when the pump is running. The pilot-operated, adjustable-spring shut-off Astays closed until set pressure is reached.
Pressure continues to climb until the accumulator is full, as seen in Figure 1-42. When pressure reaches that set on 2-way adjustable-spring valve A, it opens, unloading the pump to tank at low pressure. Even while unloading there is enough pressure to keep pilot-operated 2-way shut-off B closed.
When pressure in the circuit drops approximately 15%, Figure 1-43, unload-valve A closes, again forcing oil to the circuit and accumulator. The pump will load and fill the system any time pressure drops about 15%. This pump load pressure is non-adjustable so it will not work for all circuits.
Some manufacturers offer an accumulator relief/unload/dump valve with an adjustable differential setting. Setting these valves’ load-unload pressure by more or less than the 15% differential is possible.
When the pump shuts off, as in Figure 1-44, pilot pressure to 2-way valve B drops, allowing it to open. Now all stored fluid from the accumulator has a path directly to tank. The accumulator will quickly discharge, making it safe to work on the circuit.
Hydraulic-type accumulator dump valves (continued)
When using an accumulator with a pressure compensated pump, the packaged dump valve shown works well. (See Figures 1-45 through 1-48.)
On the other end of the cycle, if the pump is at full flow and all the valves center or all the actuators hit end-of-stroke, flow requirement suddenly goes to zero. The pressure compensated pump is still flowing at maximum and pressure starts to climb. The pump will continue at full flow until pressure reaches 80 to 98% of the compensator setting. There has been zero flow needed for some time, but the pump does not know this until pressure is near maximum. When pressure reaches the compensator setting, the pump starts to shift to no-flow. All pump flow during the shifting time has no place to go, so this excess flow makes a pressure spike of five to ten times the compensator setting. This pressure spike can cause premature failure of the pump, plumbing, and actuators. An accumulator as shown will take in this small volume of oil to minimize the spike.
As with any accumulator installation, safety is important. When shutting a circuit down for maintenance, always drain the accumulators. A manual drain valve works, but the automatic drain shown on the facing page is better. When the pump starts -- and as long as it is running -- a pilot valve closes check valve B to block the drain port. Check valve A isolates the pump from accumulator back flow when it stops or fails. There is no electrical wiring needed, so the accumulator dump valve is invisible to the control circuitry.
The pump is just starting in Figure 1-45, so pressure immediately climbs to accumulator pre-charge pressure. Flow continues until the accumulator is full and system pressure is at its maximum. Pilot-to-close check valve B blocks the drain path to tank when the pump starts. The drain path stays closed as long as the pump is running.
With the system at rest as shown in Figure 1-47, pump flow is zero and the accumulator is full and ready for another cycle.
Figure 1-48 shows how the circuit responds when the pump stops. Check valve A closes to stop back flow and pump motoring. Pressure to pilot-to-close check B drops out, allowing it to open. All accumulator volume now has a path to tank through an orifice that keeps flow at a reasonable rate. In a very short time the accumulator’s stored energy dissipates, making it safe to work on the system.CAUTION! ALWAYS CHECK AN ACCUMULATOR CIRCUIT FOR PRESSURE BEFORE WORKING ON IT. NEVER ASSUME THE AUTOMATIC UNLOADING SYSTEM WORKED!
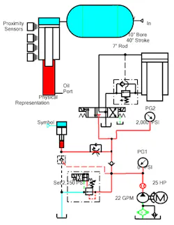
Linear pressure-type accumulators
The following circuits use accumulator types with little or no pressure drop as they discharge fluid.
Gas- or spring-loaded accumulators lose pressure as fluid discharges and the gas or spring expands. In a typical circuit using this type of accumulator, the maximum system pressure must be higher than working pressure to allow for this pressure drop. Some circuits cannot operate at these elevated pressures or may need high pressure for the entire stroke. Therefore, they can’t use gas or spring loaded accumulators.
The circuit in Figure 1-49 shows a weight-loaded accumulator, a fixed-volume pump, and a normally open, solenoid-operated relief valve that can replace either circuit shown in Figures 1-10 and 1-11. Notice the maximum pressure and working pressure are at 2000 psi. This is possible because the weight-loaded accumulator does not lose pressure as fluid discharges. Until the accumulator piston reaches bottom, system pressure stays constant.
With a weight-loaded accumulator, the amount of weight on a given piston area sets maximum pressure. To raise or lower maximum pressure, weight must be added or taken off. Set the relief valve on this type circuit 100 to 150 psi higher than system pressure so it does not bypass during normal operation.
The main disadvantage of a weight-loaded accumulator is its physical size. An accumulator for the circuit shown in Figure 1-49 would require a 10-in. ram with a 60-in. stroke for the cylinder to have full force for its entire cycle. This size accumulator needs almost 160,000 lb of weight on the ram to get the required volume and pressure stated. A block of concrete approximately 1080 ft3 in size or about 10 X 10 X 11 ft would be necessary to meet this need. Such high mass eliminates the use of this type accumulator for mobile equipment and also rules out many industrial applications. Using a smaller accumulator ram with a longer stroke reduces weight, but you must make sure column strength is adequate when reducing ram diameter.
The air-cylinder-loaded accumulator shown in Figure 1-50 works the same as a weight-loaded accumulator. There is a slight pressure drop as fluid starts to flow due to piston and ram seal friction but this is usually not enough to cause problems.
Physical size can also be a problem with air-cylinder-loaded accumulators, especially when using low air pressure. Most plant systems operate at 100 to 125 psi so the unit required to handle the cylinder in Figure 1-50 might be a 40-in. bore air cylinder driving a 9-in. ram with a 75-in. stroke. Using air pressure at 250 psi could reduce the accumulator to a 30-in. air cylinder driving a 10_-in. ram for a 55-in. stroke. In either case, these accumulators are still too large for mobile equipment and for many industrial applications.
Air-cylinder-loaded accumulators work best and are more economical to operate using a surge tank for the air cylinder. Surge tanks provide fast flow for discharging high oil volumes with minimal pressure drop. They also make it possible to use a small air compressor because it only has to make up for leaks after the system gets up to pressure. Size the surge tank to allow for a 3- to 8-psi drop when the accumulator discharges during a normal cycle.





















