Troubleshooting Challenge: Pressure faults and leaks in classified military project
The circuit was designed and built per the accompanying schematic. The system was tested and inspected by the Dept. of Defense and shipped overseas.
About two months after shipment, the contractor received a call about a problem during start-up. They could not exceed 300 psi from the pump, and the return line filter element kept coming loose and leaking. They also told the contractor that they were able to set the load-sensing adjustment to a maximum of 500 psi and could cycle the cylinder somewhat. They wanted to know what could be causing the two problems.
Any idea what they should do next?
Robert J. Sheaf Jr., is founder and president of CFC Industrial Training, a Div. of CFC Solar, which provides technical training, consulting, and field services to any industry using fluid power technology. Visit www.cfc-solar.com for more information.
Solution:
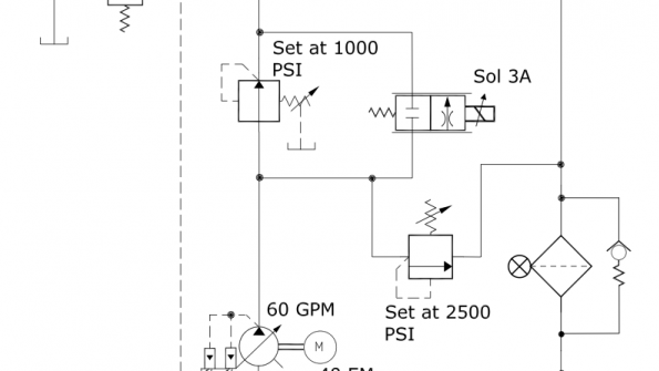
The military project, with the 60-gpm pump and 40-hp electric motor, had two problems. The first was the lack of pressure. A load-sense compensator needs external pilot pressure to function above the original 300-psi load sense spring setting. The pressure needed to move a cylinder is fed to the load-sense spring chamber and is additive to the spring. The control orifice was probably blocked with contaminants, but the pump was still okay because the spring could increase the pressure to its limit of 500 psi.
The second problem with the leaking return line filter is a common problem when the return flow from the cap end of the cylinder is intensified due to the area ratio of the cylinder. If you divided the cap-end area by the rod-end area and multiplied the quotient by the pump flow going into the rod side, you would determine the flow leaving the cap end and going through the filter. A 2:1 area cylinder would result in a 120-gpm flow through the directional valve, filter, and heat exchanger. The contractor needed to find out the cylinder areas and determine if the components were rated for the return flow.
Spin-on element threads tend to stretch, making it feel like the element is loose. You can turn the element about 1⁄16 to 1⁄8 of a turn, and it will feel tight. Shortly after running the system, though, the element will start leaking again and can be tightened again. However, the stretched stud the element is attached to could break or the element threads could strip, causing the assembly to blow apart.
About the Author
Bob Sheaf
President
Robert J. Sheaf Jr., is the founder and president of CFC Insustrial Training, formerly Certified Fluid Consultants, part of CFC-Solar Inc. CFC-Solar provides technical training, consulting, and field services to any industry using fluid power technology.

Leaders relevant to this article:

