CHAPTER 16: Accumulators
Hydro-pneumatic accumulators
Hydraulic accumulators
Accumulators make it possible to store useable volumes of almost non-compressible hydraulic fluid under pressure. The symbols and simplified cutaway views in Figure 16-1 show several types of accumulators used in industrial applications. They are not complete representations but they illustrate general working principles.
A 5-gal container completely full of hydraulic oil at 2000 psi will only discharge a few cubic inches of fluid before the pressure drops to 0 psi. If the same container were filled half with oil and half with nitrogen gas, it could discharge more than 1 1/2 gallons of fluid while pressure only dropped 1000 psi. This is the great advantage of hydro-pneumatic accumulators.
Accumulator types
No separator: Some original accumulators were high-pressure containers with a sight glass to show fluid level. They were filled approximately half with oil and half with nitrogen gas -- with no separation barrier between them. Before stopping the pump, a shut off valve at the accumulator discharge port was closed to prevent fluid and gas from escaping. This type of accumulator is not used on new circuits today, but there still are many in service.
Gas-charged bladder: Many accumulators now use a rubber bladder to separate the gas and liquid. A poppet valve in the discharge port keeps the bladder from extruding when the pump is off. The original design was the bottom-repair style, shown on the left in Figure 16-1. It is still offered by most manufacturers. The top-repair style on the right is now available and makes bladder replacement simple and fast.
Gas-charged piston: The gas-charged piston accumulator has a free-floating piston with seals to separate the liquid and gas. It operates and performs similarly to the bladder type, but has some advantages in certain applications. A gas-charged piston accumulator can cost twice as much as an equal-sized bladder type.
Spring-loaded piston: A spring-loaded piston accumulator is identical to a gas-charged unit, except that a spring forces the piston against the liquid. Its main advantage is that there is no gas to leak. A main disadvantage is that this design is not good for high pressure and large volume.
Weight loaded: All gas-charged accumulators lose pressure as fluid discharges. This is because the nitrogen gas was compressed by incoming fluid from the pump and the gas must expand to push fluid out. The weight-loaded accumulator in Figure 16-1 does not lose pressure until the ram bottoms out. Thus 100% of the fluid is useful at full system pressure. The major drawback to weight-loaded accumulators is their physical size. They take up a lot of space and are very heavy if much volume is required. They work well in central hydraulic systems because there usually is room for them in the power unit area. However, central hydraulic systems are falling out of favor, so only a few facilities use weight-loaded accumulators. (Rolling mills are one application where space to place large items is not a problem.) Note that there is often a long dwell time to fill these monsters.
Diaphragm accumulators: There are also diaphragm accumulators with resilient or metal diaphragms. They are used where the stored volume is small.
Why are accumulators used?
To supplement pump flow: The most common use for accumulators is to supplement pump flow. Some circuits require high-volume flow for a short time and then use little or no fluid for an extended period. Generally speaking, when half or more of the machine cycle is not using pump flow, the application is a likely candidate for an accumulator circuit.
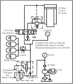
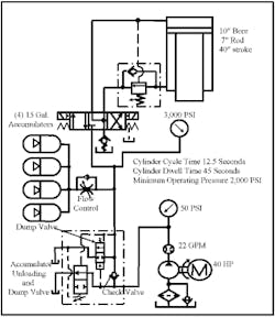
The circuit in Figure 16-2 uses several accumulators to supplement pump flow because the dwell time is 45 seconds out of the 57.5-second cycle time. This circuit’s 22-gpm fixed-volume pump operates on pressure during most of the cycle to fill the cylinder and the accumulators. Without the accumulators, this circuit would require a 100-gpm pump driven by a 125-hp motor. The first cost of the smaller pump and motor plus the accumulators is very close to that of the larger pump and motor. However, energy savings over the life of the machine make the pictured circuit much more economical.
One drawback of using accumulators to supplement pump flow is that the circuit must operate at a pressure higher than needed to perform the work. In the circuit in Figure 16-2, a minimum of 2000 psi is necessary to perform the work. This means the accumulators must be filled to a higher pressure so they can supply extra fluid without dropping below the minimum pressure. This circuit uses 3000-psi maximum pressure to store enough fluid to cycle the cylinder in the allotted time and still have ample force to do the work. The flow control in the circuit is necessary to keep the cylinder from cycling too rapidly. An accumulator discharges fluid at any velocity the lines can handle at whatever the pressure drop is when a flow path is opened.
The circuit in Figure 16-2 uses a fixed-volume pump and an accumulator unloading-and-dump valve. The valve forces pump flow to the accumulators when pressure drops approximately 15% below its maximum set pressure. At set pressure, the unloading valve opens and all pump flow bypasses to tank at 25- to 50-psi pressure drop. While the pump is bypassing, a check valve keeps the accumulators from unloading to tank. The dump valve (which is a high-ratio, pilot-to-close check valve) is held closed by pump idle pressure until the pump shuts down.
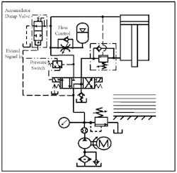
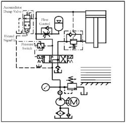
To maintain pressure: Another common application for accumulators is to maintain pressure in a circuit while the pump is unloaded. This is especially useful when using fixed-volume pumps on long holding cycles. The laminating-press circuit in Figure 16-3 clamps material and holds it at force for one to five minutes. If the pump were flowing across the relief valve at high pressure for this length of time, a lot of heat would be generated, wasting energy. With a pressure-compensated pump, energy loss would be less, but the system might still overheat in a short time.
Adding an accumulator, flow control, and pressure switch to the fixed-volume pump circuit allows the pump to unload when pressure is at or above the pressure switch’s minimum setting. If leakage at the valve or cylinder seals allows pressure to drop about 5%, the pressure switch shifts the directional control valve to pressurize the cylinder cap end and build pressure back to maximum. The only time the pump is loaded is when fluid is required. This circuit will laminate parts continuously and does not need a heat exchanger. The flow control should be set at a reduced rate so the accumulator does not dump too rapidly when the directional control valve shifts to retract the platen. Flow to make up for leakage is minor and does not need a high rate.
The accumulator dump valve in Figure 16-3 is a high-ratio pilot-to-close check valve that is held closed by the low pressure when the pump is unloaded. It opens to discharge any stored energy when the pump shuts down.
To absorb shock: Fast-moving hydraulic circuits can produce pressure spikes that cause shock when flow is stopped abruptly. Accumulators can be installed in such shock-prone circuits to reduce damaging pressure and flow spikes to an acceptable rate -- or eliminate them completely. (Accumulators can handle other pressure-spike concerns with some valve additions for special instances.)
Figure 16-4 depicts an accumulator installed to eliminate the pressure spike caused by sudden flow blockage. The nitrogen charge in this installation should be 5 to 10% above the working pressure. This keeps the accumulator out of the circuit except during pressure spike situations. A bladder-type accumulator works best here because of its fast response to pressure changes. (Use caution when applying accumulators to shock situations. It is possible to actually increase shock instead of reducing or eliminating it.)
As an emergency power supply: Some hydraulically operated machines may always need to stop in the open position to keep from damaging product or equipment. When a power failure shuts the hydraulic pump off and the machine happens to be some position other than open, there needs to be some way to get it open. An engine-driven standby pump could fill the bill and in some instances might be the best remedy. Another option is to use accumulators that are charged before the first cycle and held that way until the machine shuts down. The stored energy is ready to cycle the machine to the open position in case of a power failure.
The circuit in Figure 16-5 operates a slide gate on a waste material bin that opens hydraulically to fill a transfer truck. The circuit is located in a remote area that is prone to power failure, so it was designed to automatically close the gate in case power went off.
The schematic diagram shows the cylinder at rest with the pump running. When the unit starts, solenoids C and C2 on the normally open 2-way directional valves are energized. They stay energized while the pump is on. The first pump flow goes through the check valve and fills the accumulator with enough fluid to extend the cylinder from any open position. When electrical power is available, the gate can be opened and closed to dump waste material into the waiting truck. If a truck is filling and a power failure occurs, the pump stops and all solenoids de-energize. At this point the accumulator is ported to the cylinder cap end and fluid in the cylinder rod end has a free path to tank.
Notice the manual drain connected to the line between the check valve and the accumulator. This drain must be opened before working on the circuit. A placard on the machine warns maintenance personnel of the potential danger if the accumulator is not drained. Emergency power supplies are the only accumulator circuit that cannot be drained automatically in most cases.
Accumulator precautions
- Always arrange some method to drain the accumulator at shut down. (At the end of this section, several ways to drain an accumulator automatically are shown. Plus, there is always the old standby, a manual drain.) Never work on a circuit with an accumulator until you are sure it is depressurized.
- Make sure accumulator flow is restricted to a reasonable rate during operation and shut down to avoid damage to the machine or piping. Accumulators will discharge fluid at any rate the exit flow path will allow. Such high flow does not last long, but the damage it causes is done quickly.
- Always isolate the pump from the accumulator with a check valve so fluid cannot back flow into the pump. Without a check valve, accumulator back flow can drive the pump backward -- and overspeed it to destruction in some instances.
- Check the accumulator’s pre-charge pressure at installation and at least once a day for the first week of operation. If there is no noticeable loss of pressure during this time, do the next check a week later. If all is well then, do a routine check every three to six months thereafter. Whenever the accumulator pre-charge drops below nominal pressure, the volume of available fluid is reduced and finally the cycle slows.
One way to check accumulator pre-charge is to turn off the pump, allow the accumulator to empty all oil back to tank, and then connect the items in a charge kit, Figure 16-6. First remove the gas-valve cap and install the charge kit gauge, hose, and tee-handle assembly on the gas valve. Next, turn the tee handle in to open the valve and read gauge pressure. However, every time this operation is performed there is the chance the valve will not reseat and gas will start to leak.
To avoid potential gas leakage, Figure 16-7 illustrates two noninvasive methods to check pre-charge. Both are fast, simple, and can be done almost anytime without a lengthy interruption of production. Either of these ways gives a fast reasonably close check without invading any plumbing. They are not 100% accurate, but will be within ±5% of the gauge reading -- with almost anyone doing them. The method on the left is the least accurate -- especially when using a glycerin-filled gauge.
The Pump Just Starting method on the left shows a jump in pressure after the pump starts then a steady climb to set pressure. This first jump is the pre-charge pressure and the steady climb is during compression of the gas in the bladder or behind the piston. The length of time between the first pressure jump and reaching system pressure depends on the volume of the accumulator and the pump output.
The Pump Shutoff From Full Pressure method is easiest and most accurate, especially if the accumulator dump valve is manually operated. Fluid can be bled off slowly with a manual dump so the gauge reaches pre-charge pressure slowly.
With this method the system must be at pressure and the accumulator charged at least above pre-charge pressure. At system shut down either an automatic or manual drain is opened and pressure starts to fall. Because the gauge is reading oil pressure and the only reason there is pressure is because of trapped gas above it, pressure will fall to a point then suddenly drop to zero. Read the pressure as the gauge suddenly drops to zero to determine gas pre-charge.
This method is the most accurate but is not precise like a gauge reading, so use it for a cursory check as often as necessary to see if the gas charge is holding.
Accumulator pre-charge pressure
Normally, gas-charged accumulators are pre-charged to approximately 85% of the system’s minimum working pressure. This assures that the bladder or piston does not discharge all the fluid during every cycle. If all fluid is evacuated at high rates, bladders can get caught in the poppet valves and pistons can be deformed when metal hits metal.
In certain applications, this 85% figure may be low because minimum system pressure is low. In such a case, use a piston-type accumulator because the piston can move up the bore almost any distance without damage. A bladder accumulator should not be used when pre-charge pressure is less than half the maximum pressure. This avoids compressing the bladder so tightly that rubbing action on itself wears holes in it.
Applying accumulators
Many applications can use any type accumulator with equally satisfactory results. However, there are some cases where one particular style is more responsive or offers a longer service life. As mentioned in the previous section, the amount of pre-charge pressure is one reason for selecting a bladder or piston accumulator.
Weight-loaded accumulators respond to pressure buildup slowly so they do not work well as shock absorbers. Weight-loaded accumulators will reduce but not stop pressure spikes. Piston accumulators are not as fast as bladder types at responding to fast increases to pressure. So in these situations, the best choice is a bladder-type accumulator.
Some accumulator circuits are installed to dampen high-pressure spikes at the outlet of piston pumps. A piston accumulator in this application cannot respond quickly enough to do the job. Also, the short stroking distance of the piston and seals can cause excessive wear to the bore and seals. A bladder accumulator works best in this type circuit.
Sizing accumulators
Most accumulator suppliers offer information in their literature about sizing accumulators for any of the above circuits. Many offer computer programs that only require the input of system requirements. The program then figures accumulator size and outputs a part number. One company offers a formula and software for use on the Internet.
Accumulator dump valves
In all the foregoing accumulator applications (except the one for emergency power supply), the accumulator fluid was drained automatically at shut down. This is very important because accumulators store energy that can be a safety hazard and can cause damage to the machine. Here are examples of different types of accumulator dump valves and circuits.
Figure 16-8 shows one frequently used circuit. A normally open, solenoid-operated, 2-way directional control valve is teed into the pump line between the isolation check valve and the accumulator. The solenoid is wired so that it is energized when the pump starts and de-energized when the pump stops. An orifice in front of the 2-way valve controls flow when the accumulator is discharging to prevent damage to the valve. This arrangement works equally well with fixed-displacement or pressure-compensated pumps.
A note of caution: Some solenoid valves, even though they are designed for continuous duty, get very hot when energized for long periods. Such overheating can cause varnish deposits to form and lock the valve’s internal parts in the closed condition after the pump shuts down. This means the trapped energy does not get discharged and the accumulator can cause harm to anyone working on the circuit.
The dump circuit in Figure 16-9 is only for pressure-compensated pumps. A packaged set of valves isolates the accumulator while the pump is running and automatically dump it at shut down. The package consists of an isolation check valve, a pilot-to-close check valve, and a flow-control orifice.
At pump startup, flow goes to the circuit and the accumulator. Pressure from the pump outlet shifts the pilot-to-close check valve, blocking flow to tank. When the accumulator is full, the pump compensates to no flow and the circuit waits for a new cycle. When pressure drops, the pump comes back on stroke and makes up for flow going to the circuit. At pump shut down, pilot pressure to the pilot-to-close check valve drops and the valve shifts to open. Now, stored energy in the accumulator is ported to tank through the orifice. This circuit is very reliable because it depends on system or pump pressure to close and/or open valves.
A fixed-volume pump must be ported to tank at very low pressure when its flow is not doing work. A common circuit for unloading a fixed-volume pump and dumping an accumulator is shown in Figure 16-10. An internally piloted unloading relief valve with integral check valve forces all pump flow to the circuit and the accumulator until the system reaches the set pressure. As the control ball starts to relieve, system pressure pushes against the unloading piston and forces it off its seat. This takes all pressure off the top of the relief valve poppet. The pump unloads to tank at 25 to 100 psi until system pressure drops approximately 15%. After that drop, spring force pushes the unload piston back and pump flow goes to the circuit again.
The accumulator dump valve blocks fluid from going to tank while the pump is running and opens to discharge stored energy when the pump shuts down. The accumulator dump valve is a high ratio (up to 200:1) pilot-to-close check valve that is held shut by the pump's unloaded or work pressure. With a 200:1 area ratio between the poppet and the pilot piston, 25-psi pressure at the pilot port will stop as much as 5000 psi at the poppet shut off. This keeps fluid in the accumulator circuit until the pump is shut down. Then, all stored pressurized fluid flows to tank quickly and safely. (One supplier offers the unloading relief valve and the accumulator dump valve in a single body. This combination simplifies piping while offering the same effect.)
Other accumulator applications
Accumulators are also used for systems where thermal expansion could cause excessive pressure. Cylinders with blocked ports in a high ambient heat area can go to high pressure if there is no place for expanding fluid to go.
Another use for accumulators is as a barrier between two different fluids. The pump that uses hydraulic fluid keeps pressure on a circuit that uses water or another incompatible medium.
One supplier offers low-pressure accumulators as breathing devices for sealed reservoirs. This keeps airborne contaminants out of the hydraulic oil as the fluid level rises and falls.
For more circuits and other information on accumulators, see the author’s upcoming e-book Fluid Power Circuits Explained.











